MYD-LD25X Cortex-M33实时核开发实战解析
2025-11-06
610
来源:米尔电子
在嵌入式系统设计中,如何平衡高性能计算与实时控制一直是工程师面临的挑战。STM32MP257的异构架构为这一难题提供了优雅的解决方案,而其中的Cortex-M33实时核更是实现硬实时性能的关键所在。
一、异构架构:分工明确,效能卓越
STM32MP257采用创新的双核子系统设计:
Cortex-A35应用核(双核1.5GHz):运行Linux系统,负责复杂UI、网络通信、文件管理等非实时任务。
Cortex-M33实时核(400MHz):专攻实时控制,具备纳秒级中断响应,集成FPU和DSP指令集。
二、架构优势凸显
硬件级资源隔离:通过RIF单元确保M33核独占关键外设,避免核间冲突
能效精细控制:支持独立电源域,M33可在A核休眠时单独运行
安全可靠:TrustZone技术,为关键代码提供硬件级保护
三、OpenAMP:异构通信的桥梁
OpenAMP是异构系统中核心间消息通信的开源框架,基于RPMsg+共享内存+中断,让Linux核和Cortex-M核可以可靠地传递消息和数据,高效地共享数据或协调任务的机制,简化异构多核开发。
在STM32MP257中,典型实现方式包括remoteproc+virtio+RPMsg等。它的核心目标是让Cortex-A核和Cortex-M核协同工作,同时保持资源隔离和实时性能。
Remoteproc框架
STM32MP257使用了RemoteProc框架让A核运行的Linux系统可以更加轻松的和M核进行通信控制,RemoteProc主要作用就是对远程处理器的生命周期进行管理,即启动、停止远程处理器。该框架还会创建 RPMsg Virtio 设备。以下是RemoteProc的逻辑框图:

图1 RemoteProc运行逻辑
在RemoteProc框架中,需要在Linux系统中将M核的固件通过命令加载到M核的内存中。
RPMsg框架
RPMsg框架( Remote Processor Messaging Framework )则是实现对远程处理器信息传递。RPMsg是基于VirtIO的消息总线,它允许内核驱动程序与系统上可用的远程处理器进行通信。通讯框架入下图:

图2 RPMSG框架
消息服务基于共享内存,使用RPMsg 和 Virtio 框架,RemoteProc框架则控制远程处理器生命周期。信号通知( Mailbox )服务则基于内部IPCC( Inter-Processor communication controller ),ST提供 OpenAMP相关库。
Virtio(虚拟化模块)
Virtio 是一个支持虚拟化的 I/O 框架,通过共享环形缓冲区(vring)提供高效的消息传输层。Virtio中有两个单向的vring,分别用于处理器之间的消息传递,RX VRING 用于接收来自远程处理器的消息,TX VRING专用于将消息发送到远程处理器。
四、实战演练:异核控制LED
基于异构通讯框架,A核通过发送LED控制命令,驱动M33核响应并实现LDE灯的开关操作。
在构建前需要将开发板设备树中的gpio_led的蓝灯关闭,关闭A核占用,设备树中修改位置具体如下:

图3 设备树屏蔽蓝灯
关闭后将设备树单独构建并更新到开发板中,具体方式请查阅《MYD-LD25X Linux 软件开发指南》中4.3章节。
在IDE中导入OpenAMP_TTY_echo_Led例程,导入完成后如下所示:

图4 例程导入
该例程由官方例程OpenAMP_TTY_echo修改,主要修改即为下图中虚拟串口回调函数的框选部分:

图5 回调函数修改
实现过程比较简单,基本是对A核的消息进行了判断处理,针对GPIO的主要控制使用了HAL_GPIO_WritePin函数,该函数位于Drivers/BSP/stm32mp2xx_hal_gpio.c:

图6 函数实现
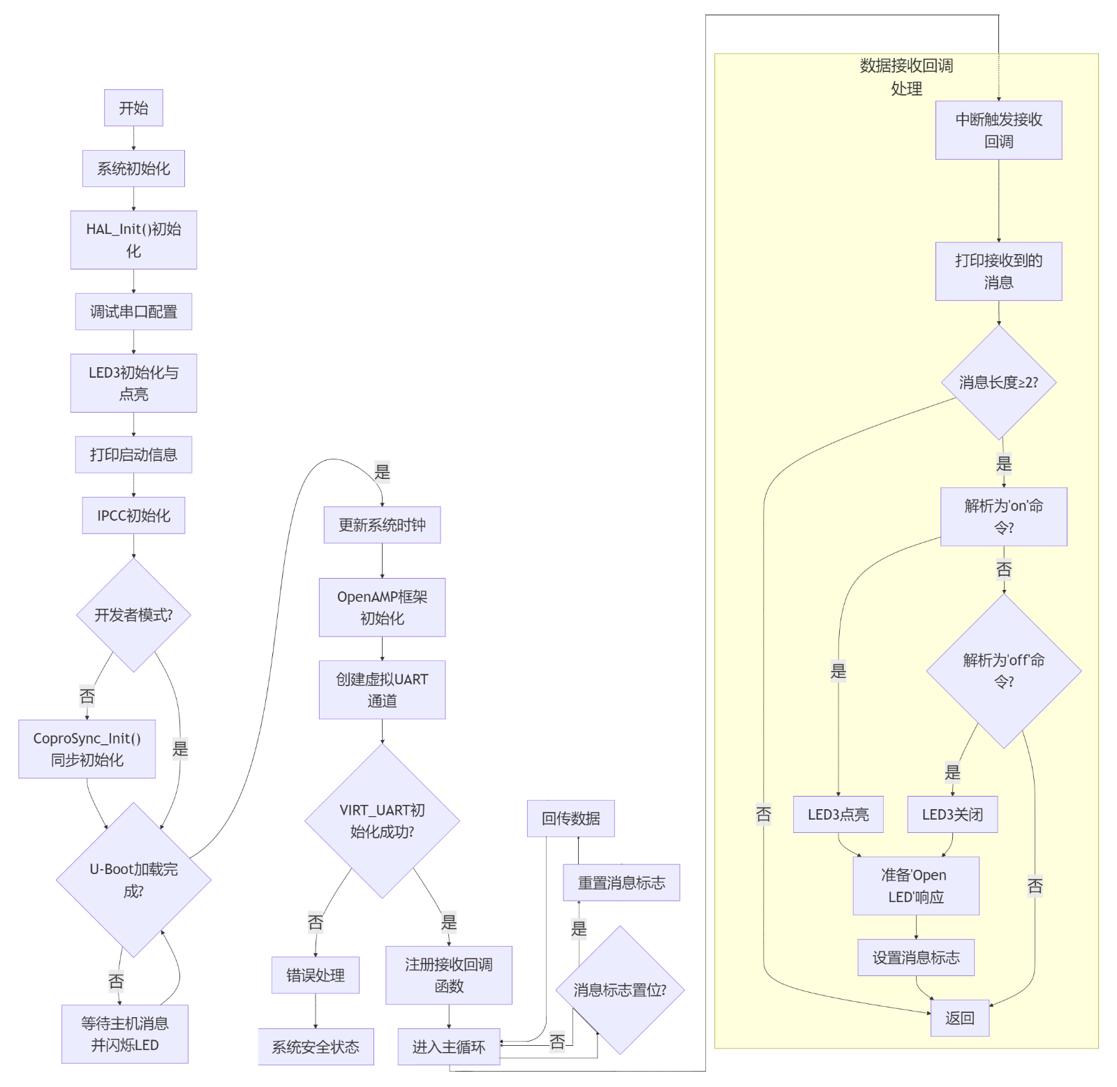
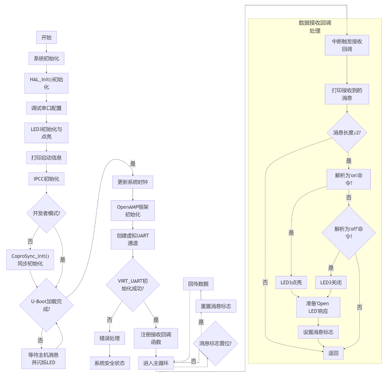
程序运行流程图:

图7 OpenAMP_TTY_echo_Led流程图
然后继续构建,点击上图4中的OpenAMP_TTY_echo_Led_CM33_NonSecure,然后点击上方锤子右边箭头并选择CA35TDCID_m33_ns_sign:

图8编译选择
选择后会立即构建编译,完成后在CA35TDCID_m33_ns_sign目录中拷贝elf文件到开发板中:

图9 拷贝文件
确保在开发板中目录结构如下:

图10 目录结构
输入以下内容执行脚本,运行后如图所示:
root@myd-ld25x:~/OpenAMP_TTY_echo_Led# ./fw_cortex_m33.sh start

图11 运行程序
在A核输入以下命令后台监控M核虚拟串口反馈:
root@myd-ld25x:~/OpenAMP_TTY_echo_Led# cat /dev/ttyRPMSG0 &
root@myd-ld25x:~/OpenAMP_TTY_echo_Led#
输入以下命令控制Led蓝灯亮灭:
root@myd-ld25x:~/OpenAMP_TTY_echo_Led# echo on > /dev/ttyRPMSG0
root@myd-ld25x:~/OpenAMP_TTY_echo_Led# echo off > /dev/ttyRPMSG0
结果如下:

图12 运行结果

图13 米尔基于STM32MP257核心板及开发板
2026-04-16
引入STM32MP135F安全芯!米尔MYD-YF13X系统、安全、功能三重升级
米尔电子MYD-YF13X平台资料及SDK迎来重要更新。本次发布的V2.0.0版本在系统版本、安全能力以及功能支持方面进行了全面升级。本次发布引入安全芯片STM32MP135F,并推出搭载该芯片的全新产品MYD-YF135F。同时,对U-Boot、Linux Kernel 以及 Yocto 构建系统进行了升级和优化,为开发者提供更加安全、稳定和完善的软件平台。一、版本升级概览二、U-Boot 更新
2026-04-16
米尔RK3506 DSMC实战,Local Bus高速互联
在工业控制场景中,芯片间的高速数据交互是一个核心需求。传统方案要么依赖串口/网络等低速通道,要么需要昂贵的共享内存架构。米尔RK3506核心板的DSMC接口提供了一种新选择——通过Local Bus协议,用少量引脚实现跨芯片的高速地址空间访问。本文基于MYD-YR3506 Host+MYD-YR3506 Slave的实板联调验证,确认DSMC Local Bus链路能够稳定建立,并在512B、8-
2026-04-16
OpenClaw秒级上线!JishuShell适配米尔RK3576开发板
随着端侧AI从“实验室探索”迈向量产化,“效率”成为了产业落地的生命线。米尔电子联合安谋科技(Arm China)极术社区,通过硬件与软件工具链的深度协同,正式推出了“MYD-LR3576核心板+JishuShell”一体化部署方案。该方案让备受关注的端侧AI Agent——OpenClaw在边缘侧的部署门槛降至冰点。步入2026年,大模型技术的竞争重心正从云端参数规模向端侧应用落地转移。端侧AI
2026-04-10
米尔RK3576 + ROS2 进阶:NPU加速MixFormerV2目标跟随与机械臂抓取实战
回顾上篇:基于RK3576+ROS2 Humble+SLAM Toolbox+Nav2,我们实现了机器人的建图与自主导航。机器人已经能够“走到哪里”。但真正的智能机器人不仅要“走到哪”,还要“看到并操作”——识别特定物体、主动跟随、近距离抓取。本文将在此基础上,集成深度摄像头,实现机器人核心功能:使用米尔RK3576 NPU加速MixFormerV2进行目标跟踪,替代传统OpenCV算法;移动底盘
2026-04-10
智造新方向 · 国产芯未来,米尔即将亮相新唐2026研讨会
在全球绿色能源与智能制造浪潮推动产业升级的当下,半导体技术的创新正持续为各领域发展注入核心动力。为深化产业技术交流、携手共探国产芯发展新机遇,新唐科技携手芯唐南京将于2026年4月14日至5月28日在全国城市巡回举办年度研讨会 ——“智造新方向・国产芯未来”。米尔电子作为新唐的合作伙伴,将携米尔基于新唐MA35D1核心板开发板及解决方案,亮相0417深圳、0421南京、0423北京等场次的研讨会。
2026-04-02
当6 TOPS不再是极限:RK3576+Hailo-8,让高帧率摄像头真正“实时”
在边缘计算领域,算力与实时性之间的博弈从未停止。近期基于米尔MYD-LR3576 开发板+PCIe M.2接口Hailo-8算力卡进行了一系列深度测试,一组实测数据,或许能帮你重新审视边缘AI的“性能天花板”。图:米尔基于RK3576开发板一、RK3576 的算力极限在哪里?RK3576内置NPU由2核组成,具备6 TOPS 算力,在常规轻量级模型推理中表现不俗。但在实际项目中,我们通过多路并发测
2026-03-27
新品!从MINI到工业板:米尔T153开发板工业场景全覆盖
今年1月,米尔发布了MYD-YT153MX-MINI开发板,该产品精准切入国产核心板在中端市场领域,具有极致性价比,自上市即获得良好的市场反响。为方便开发者灵活选择、适配更专业的场景,米尔电子正式推出基于同款全志T153四核异构工业处理器的MYD-YT153MX工业开发板,两款开发板形成完整组合,下面来详细介绍工业开发板的不同之处。工业开发板——为严苛场景而生工业开发板:定位工业应用开发与评估,接
2026-03-19
新品!瑞萨RZ/T2H驱控一体单芯、多轴实时控制,助力工业以太网
米尔电子发布基于瑞萨高端MPU处理器RZ/T2H的CPU模组-MYC-YT2HX核心板及开发板。该产品在前代产品RZ的基础上进行了全面升级,RZ/T2H以其强大的硬件支持、全面的软件开发工具、丰富的工业以太网协议和安全解决方案,以及多操作系统的灵活配置,为客户提供了一个全方位、高效率的开发环境。MYC-YT2HX核心板的推出,旨在解决工业数字化进程中对高性能产品升级以及对复杂网络控制的需求,如工业
2026-03-12
RK3576 + ROS2 SLAM建图与导航实战
前言文档定位与目标读者本文档面向具备一定ROS基础、希望深入理解并在实际项目中部署ROS2 Humble + SLAM Toolbox + Nav2完整建图与导航系统的机器人工程师。我们将从零开始,基于米尔RK3576开发板逐步构建一个功能完备的自主移动机器人系统,涵盖环境搭建、机器人建模、SLAM建图、自主导航以及生产级系统的优化与排错。为什么选择SLAM Toolbox + Nav2?在ROS
2026-03-12
米尔亮相德国嵌入式展2026 Embedded World
2026年3月10日,全球嵌入式系统领域的年度盛会——Embedded World在德国纽伦堡展览中心盛大启幕。作为领先的嵌入式处理器模组厂商,米尔电子携全系列嵌入式核心板、开发板及创新解决方案重磅亮相,与来自全球40多个国家的1100余家展商、32000余名专业观众共赴这场技术盛宴。Embedded World自创办以来,已成为全球规模最大、影响力最深远的嵌入式系统展览会,聚焦嵌入式硬件系统、软